工会要闻
基层动态
维权帮扶
劳模风采
当前位置:
首页
>>
鸿发国际
>>
法规文件
>> 正文
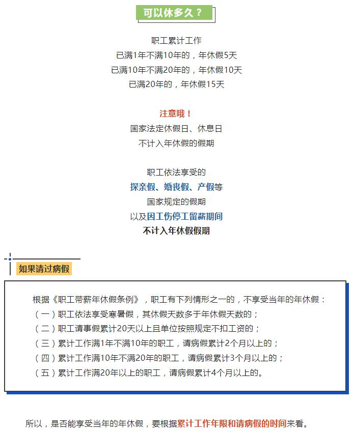
必须在同一单位连续工作满12个月才能休年假吗?答案看这里→
来源:人力资源社会保障部 时间:2024/4/12 点击:16036
上一篇
|
下一篇
Copyright 鸿发国际www.pegh.org.cn All Rights Reserved
滇ICP备11006541号
地址:云南省普洱市行政中心5幢 电话:0879-2146867
滇公网安备
53080202000332
号